This website works better with JavaScript
Ana Sayfa
Keşfet
Yardım
Giriş Yap
radu
/
hercules
şunun yansıması
https://github.com/src-d/hercules.git
İzle
1
Yıldızla
0
Çatalla
0
Dosyalar
Sorunlar
0
Wiki
Ağaç:
1e4f13debc
Dallar
Biçim İmleri
master
v3
v10.7.2
v10.7.1
v10.7.0
v10.6.3
v10.6.2
v10.6.1
v10.6.0
v10.5.3
v10.5.2
v10.5.1
v10.5.0
v10.4.3
v10.4.0
v10.3.0
v10.2.0
v10.1.0
v10.0.4
v10.0.3
v10.0.2
v10.0.1
v10.0.0
v9.3.0
v9.2.0
v9.1.1
v9.1.0
v9.0.0
v8.3.2
v8.3.1
v8.3.0
v8.2.0
v8.1.1
v8.1.0
v8.0.2
v8.0.1
v8.0.0
v7.3.2
v7.3.1
v7.3.0
v7.2.0
v7.1.0
v7
v6
v5
v4
v3
v2
v1
hercules
/
doc
/
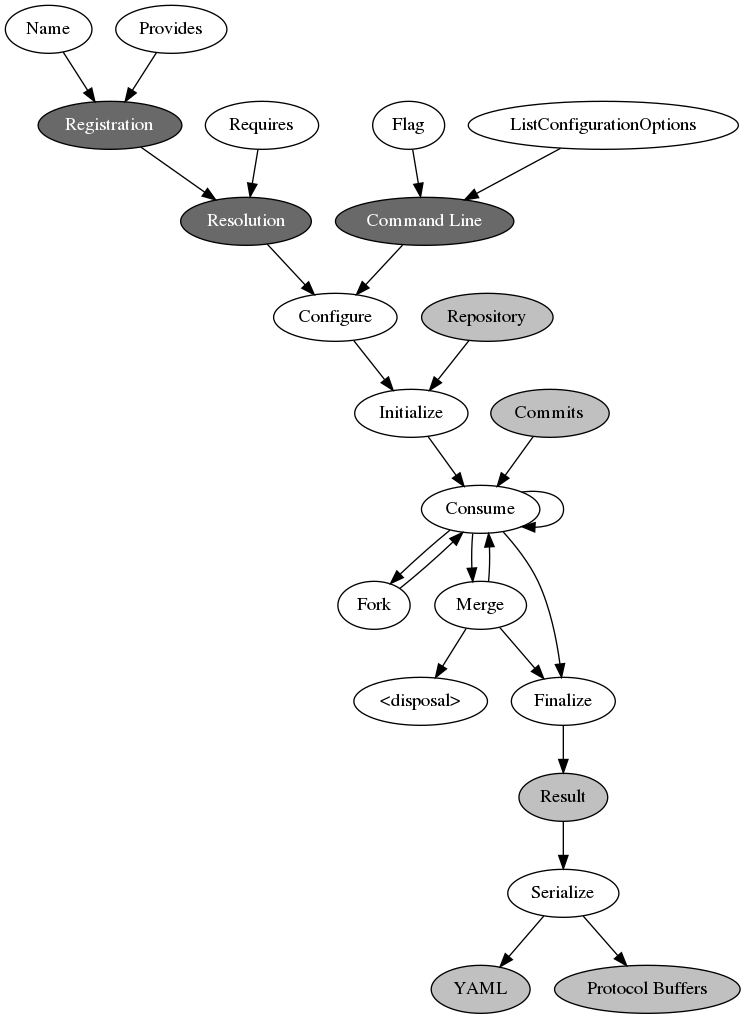
leaf_pipeline_item.png
leaf_pipeline_item.png
110 KB
Geçmiş
Ham