This website works better with JavaScript
Home
Verkennen
Help
Inloggen
radu
/
hercules
spiegel van
https://github.com/src-d/hercules.git
Volgen
1
Ster
0
Vork
0
Bestanden
Kwesties
0
Wiki
Boom:
3b3311a132
Aftakkingen
Labels
master
v3
v10.7.2
v10.7.1
v10.7.0
v10.6.3
v10.6.2
v10.6.1
v10.6.0
v10.5.3
v10.5.2
v10.5.1
v10.5.0
v10.4.3
v10.4.0
v10.3.0
v10.2.0
v10.1.0
v10.0.4
v10.0.3
v10.0.2
v10.0.1
v10.0.0
v9.3.0
v9.2.0
v9.1.1
v9.1.0
v9.0.0
v8.3.2
v8.3.1
v8.3.0
v8.2.0
v8.1.1
v8.1.0
v8.0.2
v8.0.1
v8.0.0
v7.3.2
v7.3.1
v7.3.0
v7.2.0
v7.1.0
v7
v6
v5
v4
v3
v2
v1
hercules
/
doc
/
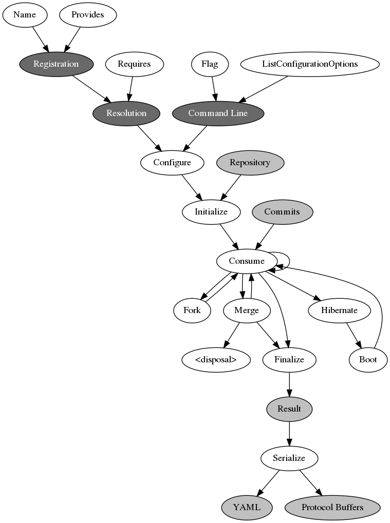
hibernateable_pipeline_item.png
hibernateable_pipeline_item.png
120 KB
Geschiedenis
Ruwe