This website works better with JavaScript
Начало
Каталог
Помощ
Вход
radu
/
hercules
огледало от
https://github.com/src-d/hercules.git
Наблюдаван
1
Харесван
0
Разклонения
0
Файлове
Задачи
0
Уики
ИН на ревизия:
61f0c0f40e
Клонове
Маркери
master
v3
v10.7.2
v10.7.1
v10.7.0
v10.6.3
v10.6.2
v10.6.1
v10.6.0
v10.5.3
v10.5.2
v10.5.1
v10.5.0
v10.4.3
v10.4.0
v10.3.0
v10.2.0
v10.1.0
v10.0.4
v10.0.3
v10.0.2
v10.0.1
v10.0.0
v9.3.0
v9.2.0
v9.1.1
v9.1.0
v9.0.0
v8.3.2
v8.3.1
v8.3.0
v8.2.0
v8.1.1
v8.1.0
v8.0.2
v8.0.1
v8.0.0
v7.3.2
v7.3.1
v7.3.0
v7.2.0
v7.1.0
v7
v6
v5
v4
v3
v2
v1
hercules
/
doc
/
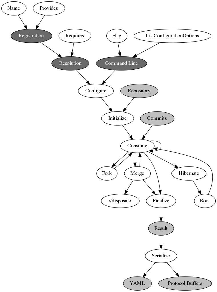
hibernateable_pipeline_item.png
hibernateable_pipeline_item.png
120 KB
История
Директен файл