This website works better with JavaScript
Головна сторінка
Огляд
Довідка
Увійти
radu
/
hercules
дзеркало
https://github.com/src-d/hercules.git
Слідкувати
1
Зірка
0
Відгалуження
0
Файли
Проблеми
0
Wiki
Дерево:
7578277cc2
Гілки
Теги
master
v3
v10.7.2
v10.7.1
v10.7.0
v10.6.3
v10.6.2
v10.6.1
v10.6.0
v10.5.3
v10.5.2
v10.5.1
v10.5.0
v10.4.3
v10.4.0
v10.3.0
v10.2.0
v10.1.0
v10.0.4
v10.0.3
v10.0.2
v10.0.1
v10.0.0
v9.3.0
v9.2.0
v9.1.1
v9.1.0
v9.0.0
v8.3.2
v8.3.1
v8.3.0
v8.2.0
v8.1.1
v8.1.0
v8.0.2
v8.0.1
v8.0.0
v7.3.2
v7.3.1
v7.3.0
v7.2.0
v7.1.0
v7
v6
v5
v4
v3
v2
v1
hercules
/
doc
/
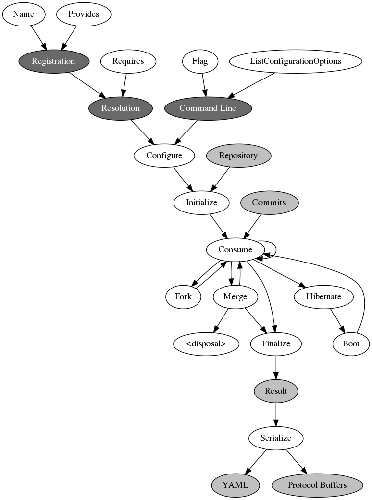
hibernateable_pipeline_item.png
hibernateable_pipeline_item.png
120 KB
Історія
Запис