Pipeline items
PipelineItem lifecycle
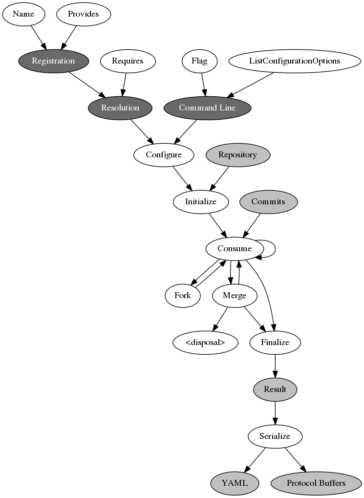
// PipelineItem is the interface for all the units in the Git commits analysis pipeline.
type PipelineItem interface {
// Name returns the name of the analysis.
Name() string
// Provides returns the list of keys of reusable calculated entities.
// Other items may depend on them.
Provides() []string
// Requires returns the list of keys of needed entities which must be supplied in Consume().
Requires() []string
// ListConfigurationOptions returns the list of available options which can be consumed by Configure().
ListConfigurationOptions() []ConfigurationOption
// Configure performs the initial setup of the object by applying parameters from facts.
// It allows to create PipelineItems in a universal way.
Configure(facts map[string]interface{})
// Initialize prepares and resets the item. Consume() requires Initialize()
// to be called at least once beforehand.
Initialize(*git.Repository)
// Consume processes the next commit.
// deps contains the required entities which match Depends(). Besides, it always includes
// "commit" and "index".
// Returns the calculated entities which match Provides().
Consume(deps map[string]interface{}) (map[string]interface{}, error)
// Fork clones the item the requested number of times. The data links between the clones
// are up to the implementation. Needed to handle Git branches. See also Merge().
// Returns a slice with `n` fresh clones. In other words, it does not include the original item.
Fork(n int) []PipelineItem
// Merge combines several branches together. Each is supposed to have been created with Fork().
// The result is stored in the called item, thus this function returns nothing.
// Merge() must update all the branches, not only self. When several branches merge, some of
// them may continue to live, hence this requirement.
Merge(branches []PipelineItem)
}

LeafPipelineItem lifecycle
// LeafPipelineItem corresponds to the top level pipeline items which produce the end results.
type LeafPipelineItem interface {
PipelineItem
// Flag returns the cmdline name of the item.
Flag() string
// Finalize returns the result of the analysis.
Finalize() interface{}
// Serialize encodes the object returned by Finalize() to Text or Protocol Buffers.
Serialize(result interface{}, binary bool, writer io.Writer) error
}

MergeablePipelineItem ability (optional for LeafPipelineItem-s)
// ResultMergeablePipelineItem specifies the methods to combine several analysis results together.
type ResultMergeablePipelineItem interface {
LeafPipelineItem
// Deserialize loads the result from Protocol Buffers blob.
Deserialize(pbmessage []byte) (interface{}, error)
// MergeResults joins two results together. Common-s are specified as the global state.
MergeResults(r1, r2 interface{}, c1, c2 *CommonAnalysisResult) interface{}
}
