This website works better with JavaScript
Halaman utama
Jelajahi
Bantuan
Masuk
radu
/
hercules
cermin dari
https://github.com/src-d/hercules.git
Liatin
1
Bintangi
0
Fork
0
Berkas
Masalah
0
Wiki
Pohon:
9e3954e273
Ranting
Tag
master
v3
v10.7.2
v10.7.1
v10.7.0
v10.6.3
v10.6.2
v10.6.1
v10.6.0
v10.5.3
v10.5.2
v10.5.1
v10.5.0
v10.4.3
v10.4.0
v10.3.0
v10.2.0
v10.1.0
v10.0.4
v10.0.3
v10.0.2
v10.0.1
v10.0.0
v9.3.0
v9.2.0
v9.1.1
v9.1.0
v9.0.0
v8.3.2
v8.3.1
v8.3.0
v8.2.0
v8.1.1
v8.1.0
v8.0.2
v8.0.1
v8.0.0
v7.3.2
v7.3.1
v7.3.0
v7.2.0
v7.1.0
v7
v6
v5
v4
v3
v2
v1
hercules
/
doc
/
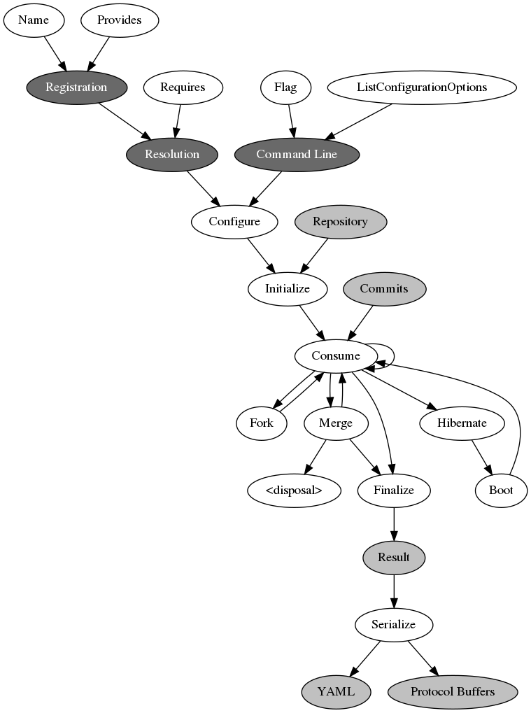
hibernateable_pipeline_item.png
hibernateable_pipeline_item.png
120 KB
Riwayat
Mentahan