This website works better with JavaScript
Ana Sayfa
Keşfet
Yardım
Giriş Yap
radu
/
hercules
şunun yansıması
https://github.com/src-d/hercules.git
İzle
1
Yıldızla
0
Çatalla
0
Dosyalar
Sorunlar
0
Wiki
Ağaç:
a34cfd713e
Dallar
Biçim İmleri
master
v3
v10.7.2
v10.7.1
v10.7.0
v10.6.3
v10.6.2
v10.6.1
v10.6.0
v10.5.3
v10.5.2
v10.5.1
v10.5.0
v10.4.3
v10.4.0
v10.3.0
v10.2.0
v10.1.0
v10.0.4
v10.0.3
v10.0.2
v10.0.1
v10.0.0
v9.3.0
v9.2.0
v9.1.1
v9.1.0
v9.0.0
v8.3.2
v8.3.1
v8.3.0
v8.2.0
v8.1.1
v8.1.0
v8.0.2
v8.0.1
v8.0.0
v7.3.2
v7.3.1
v7.3.0
v7.2.0
v7.1.0
v7
v6
v5
v4
v3
v2
v1
hercules
/
doc
/
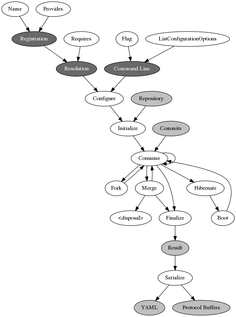
hibernateable_pipeline_item.png
hibernateable_pipeline_item.png
120 KB
Geçmiş
Ham