This website works better with JavaScript
Etusivu
Tutki
Apua
Kirjaudu sisään
radu
/
hercules
peilaus alkaen
https://github.com/src-d/hercules.git
Tarkkaile
1
Äänestä
0
Fork
0
Tiedostot
Ongelmat
0
Wiki
Puu:
a35e7677c9
Branchit
Tagit
master
v3
v10.7.2
v10.7.1
v10.7.0
v10.6.3
v10.6.2
v10.6.1
v10.6.0
v10.5.3
v10.5.2
v10.5.1
v10.5.0
v10.4.3
v10.4.0
v10.3.0
v10.2.0
v10.1.0
v10.0.4
v10.0.3
v10.0.2
v10.0.1
v10.0.0
v9.3.0
v9.2.0
v9.1.1
v9.1.0
v9.0.0
v8.3.2
v8.3.1
v8.3.0
v8.2.0
v8.1.1
v8.1.0
v8.0.2
v8.0.1
v8.0.0
v7.3.2
v7.3.1
v7.3.0
v7.2.0
v7.1.0
v7
v6
v5
v4
v3
v2
v1
hercules
/
doc
/
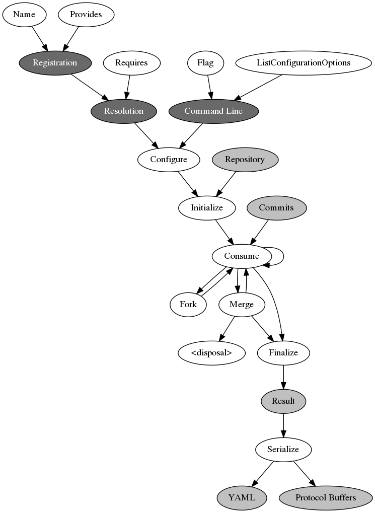
leaf_pipeline_item.png
leaf_pipeline_item.png
110 KB
Historia
Raaka