This website works better with JavaScript
Startseite
Erkunden
Hilfe
Anmelden
radu
/
hercules
Mirror von
https://github.com/src-d/hercules.git
Beobachten
1
Favorit hinzufügen
0
Fork
0
Dateien
Issues
0
Wiki
Struktur:
aefdedf7ca
Branches
Tags
master
v3
v10.7.2
v10.7.1
v10.7.0
v10.6.3
v10.6.2
v10.6.1
v10.6.0
v10.5.3
v10.5.2
v10.5.1
v10.5.0
v10.4.3
v10.4.0
v10.3.0
v10.2.0
v10.1.0
v10.0.4
v10.0.3
v10.0.2
v10.0.1
v10.0.0
v9.3.0
v9.2.0
v9.1.1
v9.1.0
v9.0.0
v8.3.2
v8.3.1
v8.3.0
v8.2.0
v8.1.1
v8.1.0
v8.0.2
v8.0.1
v8.0.0
v7.3.2
v7.3.1
v7.3.0
v7.2.0
v7.1.0
v7
v6
v5
v4
v3
v2
v1
hercules
/
doc
/
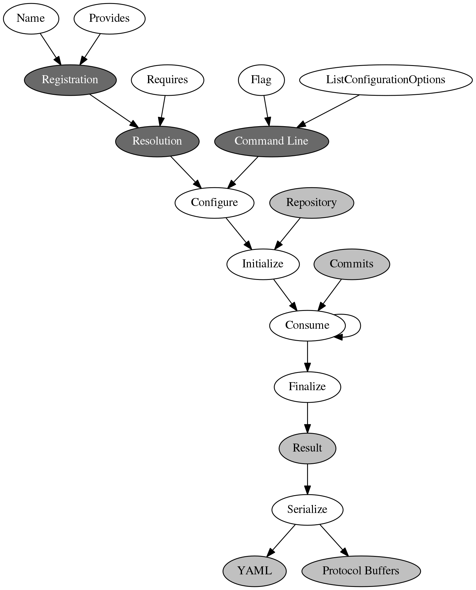
leaf_pipeline_item.png
leaf_pipeline_item.png
80 KB
Verlauf
Originalformat