This website works better with JavaScript
Accueil
Explorer
Aide
Connexion
radu
/
hercules
miroir de
https://github.com/src-d/hercules.git
Suivre
1
Voter
0
Fork
0
Fichiers
Tickets
0
Wiki
Aborescence:
b48351b0c2
Branches
Tags
master
v3
v10.7.2
v10.7.1
v10.7.0
v10.6.3
v10.6.2
v10.6.1
v10.6.0
v10.5.3
v10.5.2
v10.5.1
v10.5.0
v10.4.3
v10.4.0
v10.3.0
v10.2.0
v10.1.0
v10.0.4
v10.0.3
v10.0.2
v10.0.1
v10.0.0
v9.3.0
v9.2.0
v9.1.1
v9.1.0
v9.0.0
v8.3.2
v8.3.1
v8.3.0
v8.2.0
v8.1.1
v8.1.0
v8.0.2
v8.0.1
v8.0.0
v7.3.2
v7.3.1
v7.3.0
v7.2.0
v7.1.0
v7
v6
v5
v4
v3
v2
v1
hercules
/
doc
/
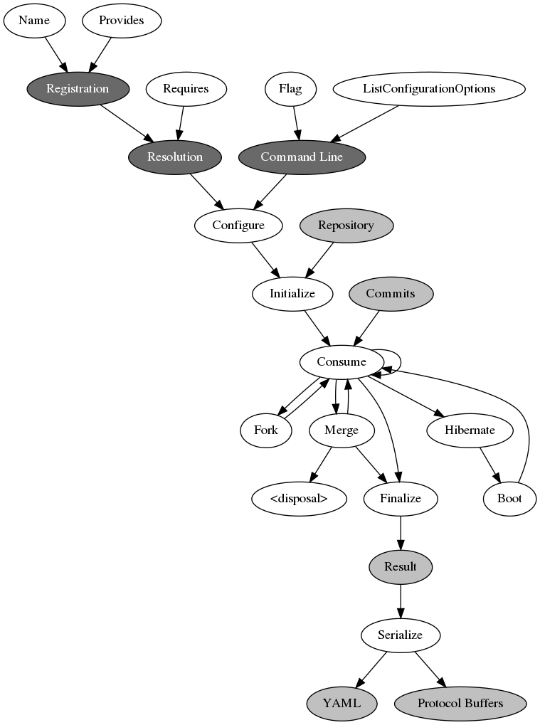
hibernateable_pipeline_item.png
hibernateable_pipeline_item.png
120 KB
Historique
Raw