This website works better with JavaScript
Home
Verkennen
Help
Inloggen
radu
/
hercules
spiegel van
https://github.com/src-d/hercules.git
Volgen
1
Ster
0
Vork
0
Bestanden
Kwesties
0
Wiki
Boom:
c5b7c460d9
Aftakkingen
Labels
master
v3
v10.7.2
v10.7.1
v10.7.0
v10.6.3
v10.6.2
v10.6.1
v10.6.0
v10.5.3
v10.5.2
v10.5.1
v10.5.0
v10.4.3
v10.4.0
v10.3.0
v10.2.0
v10.1.0
v10.0.4
v10.0.3
v10.0.2
v10.0.1
v10.0.0
v9.3.0
v9.2.0
v9.1.1
v9.1.0
v9.0.0
v8.3.2
v8.3.1
v8.3.0
v8.2.0
v8.1.1
v8.1.0
v8.0.2
v8.0.1
v8.0.0
v7.3.2
v7.3.1
v7.3.0
v7.2.0
v7.1.0
v7
v6
v5
v4
v3
v2
v1
hercules
/
doc
/
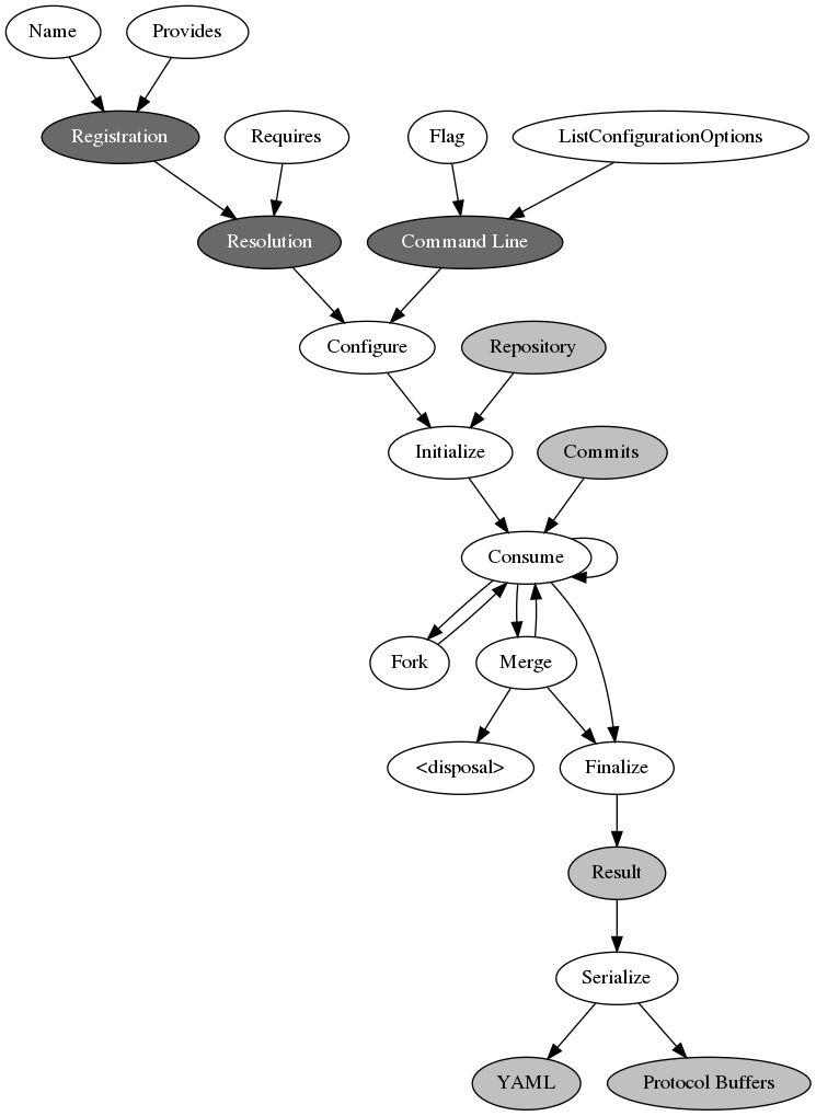
leaf_pipeline_item.png
leaf_pipeline_item.png
110 KB
Geschiedenis
Ruwe