This website works better with JavaScript
Domovská stránka
Prehľadávať
Pomoc
Prihlásiť sa
radu
/
hercules
zrkadlo
https://github.com/src-d/hercules.git
Pridať medzi pozorované
1
Hviezda
0
Fork
0
Súbory
Issues
0
Wiki
Strom:
e1fbb82bde
Branche
Tagy
master
v3
v10.7.2
v10.7.1
v10.7.0
v10.6.3
v10.6.2
v10.6.1
v10.6.0
v10.5.3
v10.5.2
v10.5.1
v10.5.0
v10.4.3
v10.4.0
v10.3.0
v10.2.0
v10.1.0
v10.0.4
v10.0.3
v10.0.2
v10.0.1
v10.0.0
v9.3.0
v9.2.0
v9.1.1
v9.1.0
v9.0.0
v8.3.2
v8.3.1
v8.3.0
v8.2.0
v8.1.1
v8.1.0
v8.0.2
v8.0.1
v8.0.0
v7.3.2
v7.3.1
v7.3.0
v7.2.0
v7.1.0
v7
v6
v5
v4
v3
v2
v1
hercules
/
doc
/
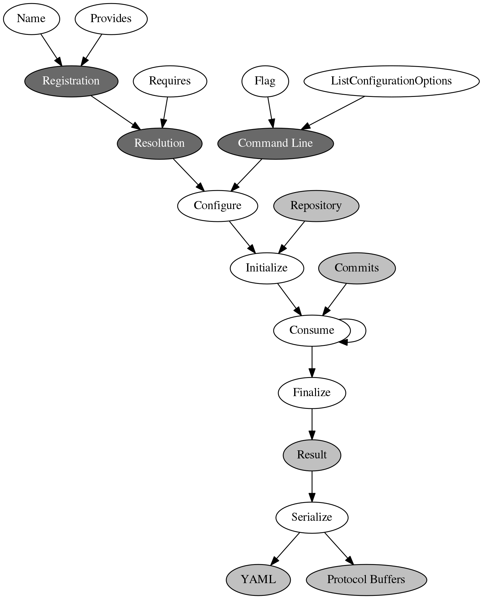
leaf_pipeline_item.png
leaf_pipeline_item.png
80 KB
História
Raw