This website works better with JavaScript
首頁
探索
說明
登入
radu
/
hercules
镜像来自
https://github.com/src-d/hercules.git
關註
1
讚好
0
複刻
0
檔案
問題管理
0
Wiki
目錄樹:
f90c2351dc
分支列表
標籤列表
master
v3
v10.7.2
v10.7.1
v10.7.0
v10.6.3
v10.6.2
v10.6.1
v10.6.0
v10.5.3
v10.5.2
v10.5.1
v10.5.0
v10.4.3
v10.4.0
v10.3.0
v10.2.0
v10.1.0
v10.0.4
v10.0.3
v10.0.2
v10.0.1
v10.0.0
v9.3.0
v9.2.0
v9.1.1
v9.1.0
v9.0.0
v8.3.2
v8.3.1
v8.3.0
v8.2.0
v8.1.1
v8.1.0
v8.0.2
v8.0.1
v8.0.0
v7.3.2
v7.3.1
v7.3.0
v7.2.0
v7.1.0
v7
v6
v5
v4
v3
v2
v1
hercules
/
doc
/
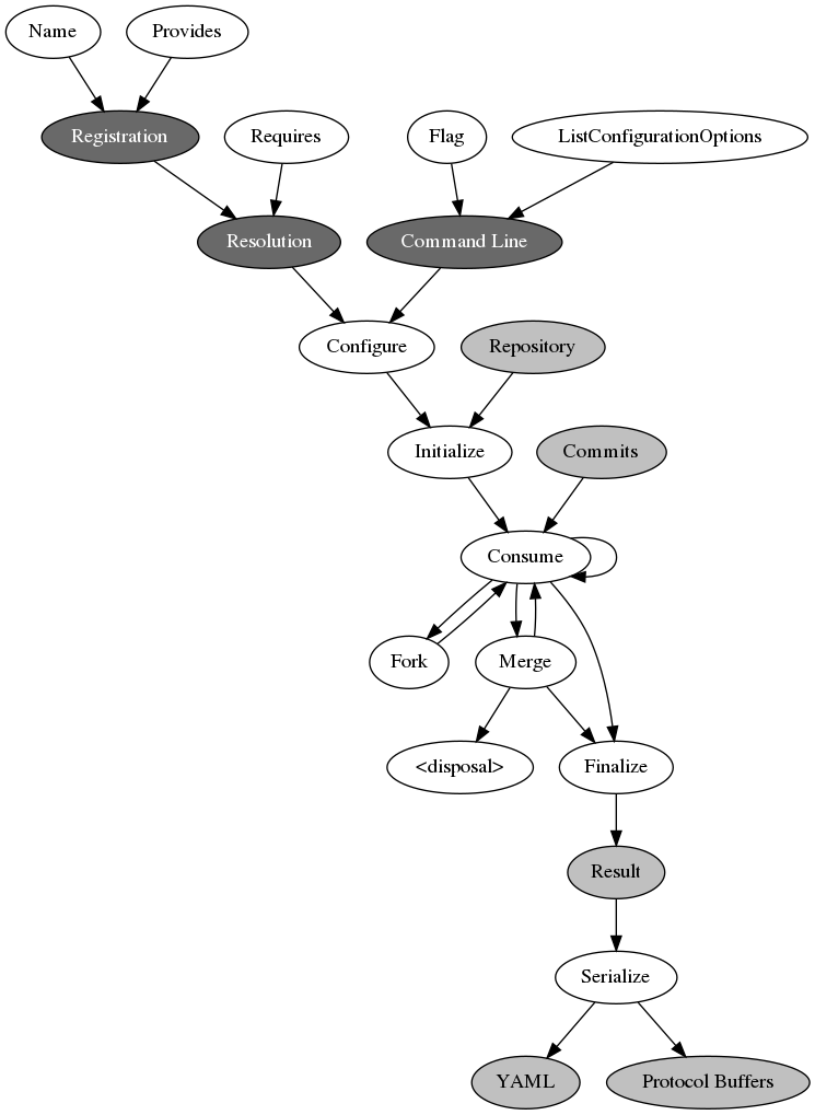
leaf_pipeline_item.png
leaf_pipeline_item.png
110 KB
文件歷史
原始文件